# Argumentos para uma função
args(curve)function (expr, from = NULL, to = NULL, n = 101, add = FALSE, 
    type = "l", xname = "x", xlab = xname, ylab = NULL, log = NULL, 
    xlim = NULL, ...) 
NULL\[\begin{equation} pH = pKa + log\frac{[A^-]}{[HA]} \label{hender-hassel} \end{equation}\]
\[\begin{equation} fa+fb=1 \label{frac-tit} \end{equation}\]
\[\begin{equation} pH = pKa + log\frac{fb}{1-fb} \label{HH-frac} \end{equation}\]
A partir dessa dedução, pode-se facilmente relacionar que:
\[\begin{equation} fb = \frac{10^{(pH-pKa)}} {1+10^{(pH-pKa)}} \label{HH-fb} \end{equation}\]
E, da mesma forma, pode-se encontrar fa como
\[\begin{equation} fa = 1- fb \label{HH-fb2} \end{equation}\]
Resultando em
\[\begin{equation} fa = \frac{1}{1+10^{(pH-pKa)}} \label{eq-HH-fa} \end{equation}\]
curve a partir de seus argumentos (args), como segue:# Argumentos para uma função
args(curve)function (expr, from = NULL, to = NULL, n = 101, add = FALSE, 
    type = "l", xname = "x", xlab = xname, ylab = NULL, log = NULL, 
    xlim = NULL, ...) 
NULLOu, de forma mais simples:
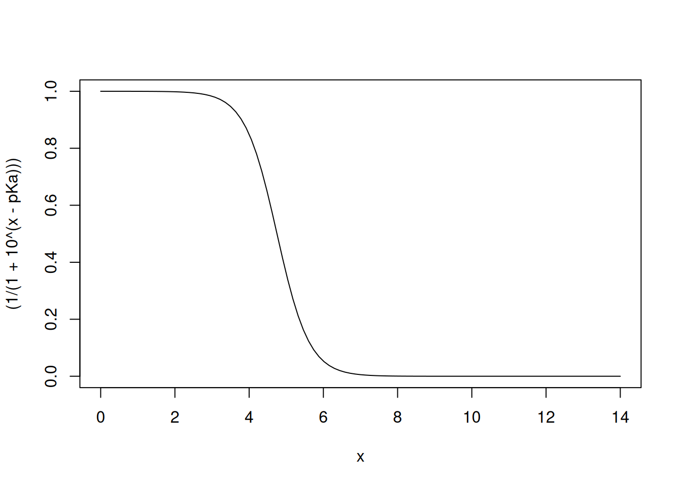
# Curva de titulação para o sistema acetato/ácido acético
pKa = 4.75
curve((1/(1 + 10^(x - pKa))), 0, 14)
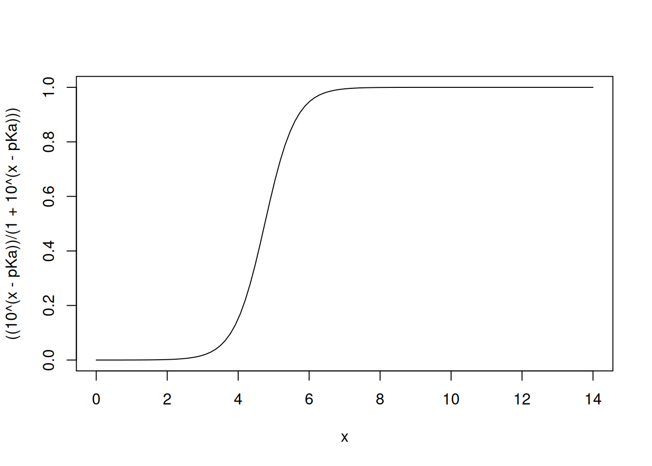
# Curva de titulação para o sistema acetato/ácido acético
pKa = 4.75
curve(((10^(x - pKa))/(1 + 10^(x - pKa))), 0, 14)
\[\begin{equation} fa = \frac{1}{1+10^{(pH-pKa1)}}+ \frac{1}{1+10^{(pH-pKa2)}} \label{HHbic} \end{equation}\]
Assim,
pKa1 = 6.37
pKa2 = 10.2
curve((1/(1 + 10^(x - pKa1))) + 1/(1 + 10^(x - pKa2)), 0, 14) 
dev.copy:dev.copy(pdf, "titBicarb.pdf", width = 6, height = 3)  # alternativamente, bmp,
# jpeg, tiff, svg, pngcurve acima, e da flexibilidade que o pacote interno Graphics do R possibilita, pode-se elaborar uma curva mais complexa, como segue:pKa1 = 6.37
pKa2 = 10.2
curve((1/(1 + 10^(x - pKa1))) + 1/(1 + 10^(x - pKa2)), 0, 14, xlab = "pH", ylab = "fa",
    main = "Titulação de Ácido carbônico, H2CO3/HCO3-", type = "o", n = 50, lwd = 2,
    lty = "dotted", pch = 3, col = "blue", cex = 1.2)  # gráfico de titulação
text(4.7, 1.3, "pKa = 6,37")  # inserção de texto no gráfico
text(9, 0.3, "pKa = 10,20")
abline(0.5, 0, lty = "dotted")  # linha pontilhada em intercepto
# e inclinação específicos
abline(1.5, 0, lty = "dotted")
locator(). Como trata-se de um ponto apenas no gráfico, basta digitar o código locator(1) e clicar com o botão esquerdo do mouse no ponto da curva correpondente à fração de 0,5 para fa.locator(1)  # para mais pontos no gráfico, basta aumentar o valor entre parênteses\[\begin{equation} fa = \frac{1}{1+10^{(pH-pKa1)}}+ \frac{1}{1+10^{(pH-pK2)}}+\frac{1}{1+10^{(pH-pKa3)}} \label{eq-HHfosf} \end{equation}\]
No R isso pode ser feito como abaixo: \(\eqref{eq-HHfosf}\)
pKa1 = 2.2
pKa2 = 7.2
pKa3 = 12.7
curve((1/(1 + 10^(x - pKa1))) + (1/(1 + 10^(x - pKa2))) + (1/(1 + 10^(x - pKa3))),
    xlim = c(1, 14), xlab = "pH", ylab = "fa", main = "Titulação de tampão fosfato",
    sub = " As linhas pontilhadas cruzam os valores de pKa")
abline(v = c(2.2, 7.2, 12.7), col = c("blue", "red", "green"), lty = "dotted")  # adição de
# linhas verticais marcando os valores de pKa
text(1.6, 2.5, "pKa1")
text(6.5, 1.5, "pKa2")
text(11.8, 0.5, "pKa3")
função.X <- function( arg1, arg2, arg3 )
{
comandos de execução
return( objeto da função )
}# Função para conversão de graus Celsius a Kelvin
CtoK <- function(tC) {
    tK <- tC + 273.15
    return(tK)
}# Executando CtoK:
CtoK(37)[1] 310.15Definir uma função do R que contenha os parâmetros e a operação desejada.
Incluir na função uma estrutura de laço ou loop que permita repetir a operação até exaurido o número de prótons do composto.
Definir um vetor do R contendo os valores dos pKas do composto.
Definir a expressão de curva que viabilize a simulação.
Abaixo é apresentado um modelo de código que permite a simulação para o tampão fosfato.
# Define função e plot de titulação
fa = function(pH, pKa) {
    x = 0
    for (i in 1:length(pKa)) {
        x = x + 1/(1 + 10^(pH - pKa[i]))
    }
    return(x)
}
pKa = c(2.2, 7.2, 12.7)
curve(fa(x, pKa), 1, 14, xlab = "pH", ylab = "fa", col = 2)
Obs: o valor de pKa do sistema bicarbonato é de 6,8 quando considerado o \(CO_2\) como fonte de ácido carbônico \(H_2CO_3\) em sua reação com \(H_2O\), como por exemplo, para determinação de parâmetros arteriais em analisador hospitalar (\(CO_2\), \(HCO_3^-\), \(O_2\)).↩︎